RFID技術在機動車尾氣排放控制管理中的應用
作者:張靜波
來源:東軟軟件股份有限公司
日期:2008-04-23 11:56:18
摘要:環保信息化的核心內容主要是環境治理、環境監控、環境管理和環境決策,而RFID的應用主要是在環境治理和環境監控方面
1 機動車尾氣管理的意義
我國經濟的快速增長,給環境帶了巨大的壓力,近年來,我國環境污染嚴重,環保指標也成為了少數未完成的指標之一。
中國環境科學院大氣研究所所長柴發合指出“機動車尾氣是北京最主要的污染來源之一。”北京機動車數量預計2007年底將達到320萬輛,北京機動車的增長速度也愈來愈快,發展到第一個100萬輛,用了48年的時間,發展到200萬輛,只用了6年半,而發展到300萬輛,只用了不到3年半的時間。汽車尾氣對空氣狀況的影響很大,據統計,40-60%的可懸浮顆粒物、80%的碳氫化合物(HC)、70-80%的氮氧化物 (NOX)均來自汽車尾氣。另外,歐洲航天局公布的衛星圖像顯示:“北京是世界上二氧化氮污染最嚴重的地區,這些二氧化氮來自幾乎未經過濾的汽車尾氣”。一輛轎車年度廢氣是它自重的3倍,那么北京機動車300萬輛,每輛車自重按0.5噸計,年估計排放污染物450萬噸,這些廢氣物要用10噸卡車1萬輛45次才能拉完。北京市環境保護監測中心高級工程師趙越指出,“空氣污染指數(API)”——”藍天數”每上升一個點,那么今年國家投入需要30億,2008年需要100億,2009年則需要投入幾百億。此外,根據世界銀行發布的報告,中國肺病發病率在過去30年翻了一番,因空氣污染導致的醫療成本增加以及工人生病喪失生產力使得中國GDP的5%被抵消(2006年GDP20.9407萬億,被抵消約1萬億) 。在中國11個最大城市中,空氣中的煙塵和細顆粒物每年使5萬人夭折,40萬人感染上慢性支氣管炎。
隨著奧運會的臨近,“綠色奧運”這一口號的提出,改善環境成為我國政府目前的一大工作重點,我國政府也逐步加大了環境保護方面的投資。2000-2005年,中國就投資7000多億元用于生態建設和環境保護;到2007年,環保產業年產值達到3000億元;2007中央財政將投入20億元人民幣用于污染物減排指標、監測和考核三大體系建設。并構建了“國家環保總局——省級環保局——地縣級環保局——企業”這一環境監控和保護體系。但是,我國的環保信息化比較晚,沒有很好的挖掘環保信息,以致環境的改善進程緩慢,加快環保的信息化進程成為我國改善環境的重要手段。

圖1 我國環境監控和保護體系
2 東軟尾氣管理方案和技術框架
環保信息化的核心內容主要是環境治理、環境監控、環境管理和環境決策,而RFID的應用主要是在環境治理和環境監控方面,如圖2。

圖2 環保信息化的核心內容
2.1 東軟尾氣管理方案簡介
環保尾汽管理只是其中很小的一個應用案例,如圖3,環保尾汽主要是控制機動車的尾汽污染和環境信息的發布。它涉及信息采集、信息管理控制和信息發布的全過程,這是我們機動車尾汽排放管理制度的一個應用系統。其中,RFID在機動車尾汽管理中主要在以下模塊得到應用:維修模塊、移動檢測模塊和信息檢測模塊。東軟尾氣管理方案的定位和目標如下:
1)方案定位:輔助控制機動車尾氣污染和環境信息發布;
2)方案主體:城市機動車尾氣檢測監測網絡平臺和信息發布;
3)方案特點:提供快速準確的尾氣檢測監測數據網絡及應用;
4)RFID應用:用于車輛一致性檢測和基礎數據管理;
5)方案目標:能夠實現環保局的要求,即未來全面實現城市機動車污染排放控制網絡。
6)方案支持良好的業務管理模型:監督方式多樣化,管理規范有力,決策科學。

圖3 環保局環境監測和保護體系
機動車尾氣排放控制管理系統是一套為環保尾氣部門提供的,對車輛排放檢測場、檢測設備、檢測數據進行管理、存儲和加工的信息采集與處理的系統。系統提供雙向的數據傳輸,不僅能采集檢測過程、結果數據,更能實現對檢測場、檢測設備、檢測人員的監控與管理,并且能夠實時分析檢測設備的工作狀態。

圖4 北京市機動車排放監管系統整體結構

圖5 東軟機動車尾氣管理系統解決方案

圖6 機動車尾氣管理系統配置示意圖

圖7 機動車尾氣排放監管系統功能結構圖

圖8 RFID數據采集部分

圖9 基于Oracle RFID EDGE服務器

圖10 尾氣數據統計分析模塊

圖12 北京環保尾氣項目應用流程

圖13 北京環保尾氣項目采用手持式終端的應用流程

圖14 RFID移動應用

圖16 室外防護箱部署和防撕毀側貼卡

圖4 北京市機動車排放監管系統整體結構
2.2 東軟尾氣管理方案技術框架
系統的總體架構如圖4。它本身也是一個分層的結構,而RFID應用相關部分主要是使用一個中間件將具體的應用和RFID設備做了一個隔離。
在這個項目中采用Oracle中間件的產品,如圖5所示,它不僅能為尾氣管理的整個系統提供有效的方案,還能提供移動的解決方案。主要通過中間件隔離應用RFID讀寫卡和移動的讀卡設備,即我們應用軟件只需要和中間件服務器打交道,底下所有和讀寫器和移動設備的交換處理和流程控制都由中間件本身來完成。

圖5 東軟機動車尾氣管理系統解決方案
3 RFID技術的作用和應用特點
RFID技術的作用有以下幾點:
1)環保尾氣管理應用整合。RFID技術在尾氣排放管理系統中起到一個集成的作用,做到了檢測、維修和路檢的統一。
2)系統運行監管。系統運行的監管的主要作用是防作弊,使尾氣排放方案得到很好的落實。
3)多部門應用協同與擴展應用。

圖6 機動車尾氣管理系統配置示意圖
RFID技術的應用特點有以下幾點:
1)技術先進。選用了900M車輛應用、Edge server應用、包括移動檢測的移動應用的場景。
2)實施覆蓋廣。一期計劃覆蓋北京的兩年以上車齡的200萬輛車,全部檢測項計劃在6000家維修場房推廣。
3)汽車檢測管理適用性。和一般的RFID汽車的應用有所不同,是一個長距離的、不等距的讀寫的應用,即要求8m以上的讀寫距離、讀寫范圍在8m到16m之間。汽車有一個特點它本身是一個以驅動軸為固定點的,那么標簽與讀寫器的距離是不定的,高度、角度、距離都是不定的。還需要汽車的應用環境,包括檢測場天線的布設。另外為了防止作弊的發生,采用防撕毀標簽。
4)系統可靠性要求高。包括設備選擇、施工、標簽工藝。北京市政府要求車上貼的標簽要保證3年的使用時間,3年內損壞率要低于90%,這樣對標簽的工藝就有一定的要求。

圖7 機動車尾氣排放監管系統功能結構圖
4 東軟機動車尾氣排放I/M制度監管系統解決方案
4.1 RFID數據采集部分
1)每一輛機動車都會有唯一標識這輛機動車的RFID環保卡
防止用其他車來替換待檢測車輛;
防止檢測時換車的作弊行為;
可以在幾米外讀寫,保證了檢測的效率。
2)提供多種檢測方式
檢測場有固定的檢測線,裝備固定的RFID讀卡設備,要求車輛定期檢測;
路檢移動檢測設備對車輛做不定期檢測,具有移動的RFID讀取能力。

圖8 RFID數據采集部分
4.2 基于Oracle RFID EDGE服務器
1)Oracle邊緣服務器特性
純J2ee應用,標準的J2EE開發,部署和管理
支持數據自動寫入Oracle數據庫
靈活的驅動器/過濾器/分發器架構,支持多種編程接口。
和Oracle BIEE/BAM做了預先集成
自帶J2EE服務器(OC4J),不需要額外購買
2)移動設備支持
Oracle的SEM模塊可以直接嵌入到WinCE系統里然后直接訪問應用服務器的網頁就可以實現移動設備的RFID讀寫功能,不需要復雜的WinCE編程

圖9 基于Oracle RFID EDGE服務器
4.3 尾氣數據統計分析模塊
1)檢測數據需要進行各種分析才能夠為業務開展提供依據
一目了然的各種檢測場指標分析
合格車輛/不合格車輛特征分析
檢測業務的時間分析,地點分析
2)Oracle BIEE為分析提供了完整易用的分析平臺
Dashboard進行易于理解的智能展現
強大的異構連接能力可以跨多種數據源
即席查詢和下轉功能提供業務問題的答案
主動預警功能(Email、web服務等)提供從業務到行動的一站式服務

圖10 尾氣數據統計分析模塊
4.4 實時管理和監控
對于需要實時管理和監控的檢測場可以選用Oracle的BAM來實現實時管理和監控的目標(部署在中心可以提供所有檢測場的監控)
可以定義關鍵的KPI業務指標
所有指標隨著業務的實時變化在圖形上自動動態變化
可以定義閾值進行預警,或者根據閾值進行動作(比如直接禁用檢測場的系統)
圖11 實時管理和監控
5 案例——北京環保尾氣項目
以下是北京環保尾汽項目中的一個案例介紹:
目前北京共有320萬輛機動車、43家汽檢測場、250條檢測線,其中檢測場的所有檢測線設置了220個固定讀寫器、服務器49臺、移動84個,目前這還只是初步的應用。
5.1 應用流程
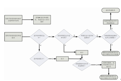
圖12是一個簡單的應用流程,它涉及到機動車的RFID的刷卡、卡的識別、卡的信息預讀、預看和判斷處理。它在機動車檢測場和移動檢測車和維修廠等幾個環節中的應用串聯起來。這是移動應用的一個案例。
圖13是采用手持式的移動終端。目前我們也在尋找這種手持式的移動終端,目前國內可選擇的產品并不是很多。

圖12 北京環保尾氣項目應用流程

圖13 北京環保尾氣項目采用手持式終端的應用流程

圖14 RFID移動應用
5.2 現場部署
機動車尾氣檢測場是一個半開放式的結構,類似于高速公路的一個通道。在這次過程中結合長距離、不等距讀寫這兩個特點,采用L架和龍門架的頂端配線的模式。而且是在每條檢測線上部署兩個天線,這樣能夠在符合國家規范的條件下,保證比較好的讀寫距離。另外環保設備對工作人員的干擾有很高的要求,所以對功率作了嚴格的限制,讀寫的間隔也做了比較好的設定,最后達到的效果是整個系統對人體的干擾小于手機對人體的干擾。
圖15 現場部署
圖15左邊是室外防護箱,室外防護箱是為了防止檢測場站的人為破壞。右邊是防撕毀標簽,標簽貼在玻璃的右上角,一方面可以防撕毀,另一方面解決了隔膜的透過問題。

圖16 室外防護箱部署和防撕毀側貼卡
5.3 其它功能介紹
本應用系統軟件的其它功能有:
統計分析,這也是基于Oracle產品來實現的;
停車管理,包括停車場的管理和路邊停車的管理,這在韓國已經得到了應用。
車輛范圍管理,比如奧運期間,進入某個范圍的車都會受到監控。
車輛執行管理,比如廣州舉行大型會議時,要求公交車在會議期間必須至少兩次進入會議區域,這同樣可以應用在北京奧運會期間。
交通分析,可以在北京的二、三環上設置一些讀寫點,對通過的車輛的流量、車型、車速等方面進行數據采集和分析。
物流管理應用。