建立以 RC530 為基礎的 RFID 閱讀器設計研究
作者:夏國毅
來源:RFID世界網
日期:2009-12-17 10:17:16
摘要:射頻識別(RFID)技術平穩地滲透到我們日常生活的許多方面。從超市的庫存管理到快速收款,這項技術正改變著許多現有的應用并啟動新的應用。在RFID前端,“信號鏈”從有效裝置上的小標志開始,然后將信息傳送給一個或多個RFID閱讀器,當標志出現在特定的區域內時閱讀器檢測。在RFID后端,基于服務器的系統保持并更新標志數據庫,要么產生警報,要么在企業內開始其它的信息處理。本文介紹了一種應用Phlilp公司的射頻標簽多協議芯片RC530設計的射頻標簽閱讀器的設計方案,給出了完整的電路實現,并敘述了閱讀器與射頻標簽在13.56Mhz下,卡選擇和防碰撞的過程。
近年來隨著微電子技術,半導體技術和集成電路技術的迅猛發展,非接觸性IC卡技術已經在我們日常生活中得到廣泛的應用,如學校食堂使用的飯卡,公交車上使用的交通卡,門禁系統中使用的門卡,停車收費裝置中的收費卡。非接觸IC卡實際上是一個無線收發裝置,是RFID系統中真正的數據載體。在卡片內部由收發天線和專用芯片組成。
隨著計算機和通信技術的發展,RFID(Radio Frequency Identification)技術越來越引起人們的關注。標準的RFID (Radio Frequency identification)系統由閱讀器,控制器,標簽三部分組成,可實現多目標的動態識別。如圖1所示閱讀器與應答器構成一個完整的射頻系統。從射頻識別系統中可以看出閱讀器的性能和功能標簽識別中起著重要的作用。這個狀態下閱讀器可以對卡進行數據的讀寫,密碼修改。本文介紹一種基于讀卡器專用芯片RC530的閱讀器的設計。
在系統設計中,主要由上位PC機通過串口向閱讀器發送控制指令和讀寫的數據,再由閱讀器完成與應答器間的通信。因此將閱讀器分為上位機通訊電路,控制電路,卡數據處理電路三部分。圖2為閱讀器的電路方框圖。
RC530是Phlilp公司出品的應用與13.56MHz非接觸式通信中高集成讀卡IC系列中的一員,該芯片完全集成了在 13.56MHz下所有類型的被動非接觸式通信方式和協議。
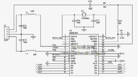
MFRC530支持ISO14443A所有的層。RC530的外圍電路入圖所示。該電路由接收電路和單片機接口電路兩部分組成。由于RC530內部接收部分使用一個受益于副載波雙邊帶的概念裝入卡響應的調整。推薦使用內部產生的VMID電勢作為RX腳的輸入電勢。為了提供一個穩定的參考電壓,必須在VIMD腳接一個對地的電容C9,RX和VMID必須連接一個分壓IC卡將回復自己UID,如果沒有碰撞閱讀器將收到完整的電路由R9,R10構成,而且天線與分壓器間還需要用一個電容C10串接。由于IC卡工作在13.56Mhz下。石英晶體在產生用于驅動RC530和天線的13.56Mhz時鐘時,還會產生更高頻率的諧波。因此必須加上由L1,L2,C11,C13組成的低通濾波電路。
一般情況下將卡的工作狀態分為Power OFF, IDLE,READY, READY*, ACTIVE, ACTIVE*, HALT七個狀態。
Power OFF狀態:由于缺少磁場,IC卡無法獲得任何能量,處于非工作狀態。
IDLE狀態:在IDLE狀態下IC處于磁場中,并獲得足夠的能量,此時IC卡可以識別閱讀器發出的請求和喚醒命令。
Ready, Ready*狀態:這是兩個工作相同的工作狀態,在這個狀態下IC卡與閱讀器之間進行卡選擇和防碰撞循環。
ACTIVE, ACTIVE*狀態:這是兩個相同的工作狀態,在這個狀態下閱讀器可以對卡進行數據的讀寫,密碼修改。
HALT狀態:在這個處于下IC卡只接受閱讀器發送的WUPA指令同時恢復ATQA然后進入READY*狀態。
狀態機工作機制如圖4:
閱讀器發送SEL指令和NVB指令。SEL值為93選擇cascade level 1;NVB值為20,協定通訊中的有效位數。此時IC卡將回復自己UID,如果沒有碰撞閱讀器將收到完整的UID,4字節。如果有碰撞,閱讀器將根據第一個沖突位從新賦NVB的值,從新發送SEL,NVB指令,直到獲取完整的UID。然后閱讀器將NVB值設為70加上4字節UID發送給IC卡,IC卡將接受的UID與自己的UID比較如果相同則回復SAK指令,如果SAK的b3為1表示UID不完整從新進行防沖突循環,如果b3為0則防沖突完成,IC卡進入Active狀態。卡選擇和防碰撞完成。
通過利用PC機,仿真器和Keil C開發環境完成了軟件的編寫和調試,采用模塊化的編程結構,該系統已經可以使用,如果進一步優化軟件和硬件設計提高系統的可靠性,加上設計成本低廉,應該會得到廣泛的運用。
?。ㄎ?肇慶市地理與信息編制研究中心,夏國毅 )
隨著計算機和通信技術的發展,RFID(Radio Frequency Identification)技術越來越引起人們的關注。標準的RFID (Radio Frequency identification)系統由閱讀器,控制器,標簽三部分組成,可實現多目標的動態識別。如圖1所示閱讀器與應答器構成一個完整的射頻系統。從射頻識別系統中可以看出閱讀器的性能和功能標簽識別中起著重要的作用。這個狀態下閱讀器可以對卡進行數據的讀寫,密碼修改。本文介紹一種基于讀卡器專用芯片RC530的閱讀器的設計。

在系統設計中,主要由上位PC機通過串口向閱讀器發送控制指令和讀寫的數據,再由閱讀器完成與應答器間的通信。因此將閱讀器分為上位機通訊電路,控制電路,卡數據處理電路三部分。圖2為閱讀器的電路方框圖。

RC530是Phlilp公司出品的應用與13.56MHz非接觸式通信中高集成讀卡IC系列中的一員,該芯片完全集成了在 13.56MHz下所有類型的被動非接觸式通信方式和協議。
MFRC530支持ISO14443A所有的層。RC530的外圍電路入圖所示。該電路由接收電路和單片機接口電路兩部分組成。由于RC530內部接收部分使用一個受益于副載波雙邊帶的概念裝入卡響應的調整。推薦使用內部產生的VMID電勢作為RX腳的輸入電勢。為了提供一個穩定的參考電壓,必須在VIMD腳接一個對地的電容C9,RX和VMID必須連接一個分壓IC卡將回復自己UID,如果沒有碰撞閱讀器將收到完整的電路由R9,R10構成,而且天線與分壓器間還需要用一個電容C10串接。由于IC卡工作在13.56Mhz下。石英晶體在產生用于驅動RC530和天線的13.56Mhz時鐘時,還會產生更高頻率的諧波。因此必須加上由L1,L2,C11,C13組成的低通濾波電路。

圖3
一般情況下將卡的工作狀態分為Power OFF, IDLE,READY, READY*, ACTIVE, ACTIVE*, HALT七個狀態。
Power OFF狀態:由于缺少磁場,IC卡無法獲得任何能量,處于非工作狀態。
IDLE狀態:在IDLE狀態下IC處于磁場中,并獲得足夠的能量,此時IC卡可以識別閱讀器發出的請求和喚醒命令。
Ready, Ready*狀態:這是兩個工作相同的工作狀態,在這個狀態下IC卡與閱讀器之間進行卡選擇和防碰撞循環。
ACTIVE, ACTIVE*狀態:這是兩個相同的工作狀態,在這個狀態下閱讀器可以對卡進行數據的讀寫,密碼修改。
HALT狀態:在這個處于下IC卡只接受閱讀器發送的WUPA指令同時恢復ATQA然后進入READY*狀態。
狀態機工作機制如圖4:

閱讀器發送SEL指令和NVB指令。SEL值為93選擇cascade level 1;NVB值為20,協定通訊中的有效位數。此時IC卡將回復自己UID,如果沒有碰撞閱讀器將收到完整的UID,4字節。如果有碰撞,閱讀器將根據第一個沖突位從新賦NVB的值,從新發送SEL,NVB指令,直到獲取完整的UID。然后閱讀器將NVB值設為70加上4字節UID發送給IC卡,IC卡將接受的UID與自己的UID比較如果相同則回復SAK指令,如果SAK的b3為1表示UID不完整從新進行防沖突循環,如果b3為0則防沖突完成,IC卡進入Active狀態。卡選擇和防碰撞完成。
通過利用PC機,仿真器和Keil C開發環境完成了軟件的編寫和調試,采用模塊化的編程結構,該系統已經可以使用,如果進一步優化軟件和硬件設計提高系統的可靠性,加上設計成本低廉,應該會得到廣泛的運用。
?。ㄎ?肇慶市地理與信息編制研究中心,夏國毅 )